Ana Sayfa
Kurumsal
Tarihçemiz
Organizasyon Yapısı
Anlaşmalı Kurumlar
Misyonumuz & Vizyonumuz
Hedefler, Değerler ve Politikalar
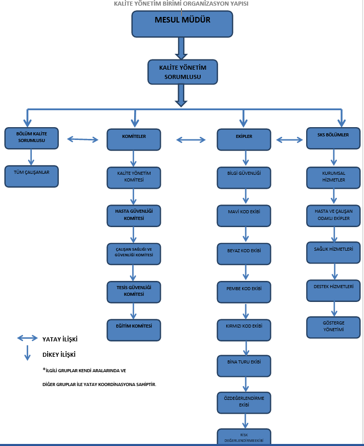
Kalite Organizasyon Şeması
Basında Merkezimiz
Doktorlarımız
Hizmetlerimiz
Online İşlemler
E – Randevu
E – Sonuç
İletişim
✕